酒精可破坏肠黏膜屏障,增加肠道通透性。酒精和醇类代谢物(如乙醛)可能由于肠道通透性的增加而促进LPS的易位。吸收的LPS诱导外周炎症,而炎症也是通过触发神经内分泌和神经化学反应导致抑郁症的主要原因。临床数据显示,酒精依赖者患重度抑郁症的可能性是正常人的3.7倍,这暗示饮酒可能会促进抑郁症的发展。
嗜-黏-蛋-白-阿-克-曼-菌(A-K-K)已被广泛用于恢复肠道屏障和减少炎症,研究显示AKK与肥胖和酒精使用障碍模型小鼠的肠道屏障的恢复和炎症的减少密切相关。
近日,华中科技大学生命科学与技术学院刘智课题组在Food & Function发文揭示了嗜黏蛋白阿克曼菌可改善酒精-脂多糖小鼠模型的抑郁样表型。

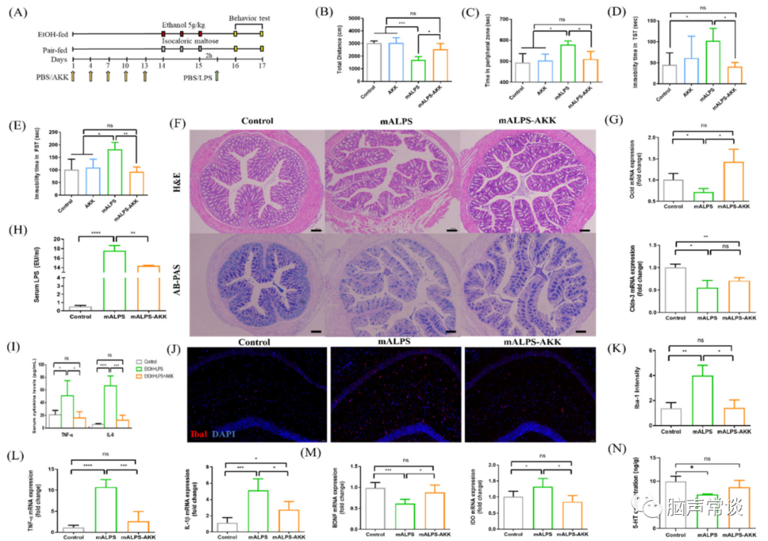
首先,行为学测试结果显示:与CTRL鼠相比,同时给予酒精和LPS的鼠(后文命名为mALPS鼠)在旷场中运动距离显著减少、在旷场边缘停留时间显著增加、在强迫游泳中的不动时间显著增加、在悬尾测试中的不动时间也略有增加。即mALPS鼠具有明显的抑郁表型。
图1|行为学测试结果
H&E染色结果显示:对照组和LPS组的结肠组织结构清晰、致密,而EtOH组(酒精组)小鼠的组织显示出隐窝破坏、黏膜萎-缩和淋巴细胞浸润,提示急性饮酒导致了肠道损伤,且mALPS组对肠道屏障的组织损伤更为严重。与H&E染色结果一致,与对照组相比,mALPS组血清LPS水平显著升高。LPS可触发炎症反应,而炎症将诱发抑郁症。RT-qPCR结果显示:mALPS鼠TNF-α和IL-1β显著增加了近10倍和5倍,其BDNF和5-HT表达量显著降低,IDO表达量显著增加。这些结果表明,酒精和LPS联合给药可能通过肠道受损、LPS易位增加和神经炎症激活导致抑郁相关基因异常表达,5-HT浓度显著降低,诱发小鼠抑郁样行为。
图2| mALPS模型中出现的肠组织损伤和神经炎症
那么作为新一代益生菌的AKK能否缓解上述由酒精和LPS引起的抑郁表型呢?
课题组发现,在酒精-LPS灌胃前2周给予AKK显著减轻了mALPS小鼠在旷场、强迫游泳和悬尾测试中表现出的的抑郁样行为;此外,AKK逆转了mALPS中影响肠道通透性和完整性的紧密连接蛋白occludin的表达下调,但对claudin-3的表达无影响。这表明AKK可能通过激活某些编码紧密连接蛋白的基因的转录表达来维持肠道屏障的功能。
脂多糖可通过受损的肠道屏障从胃肠道转移到血清。课题组发现,mALPS组血清LPS水平升高,而AKK预处理显著降低了血清LPS水平;根据TNF-α和IL-6的测量结果,补充AKK显著降低了血清细胞因子的表达到对照组水平。这些结果表明,AKK治疗可降低血清LPS浓度,缓解抑郁症状。此外,与mALPS组相比,mALPS-AKK组海马中促炎细胞因子亦显著减少。免疫染色结果表明AKK预处理逆转了mALPS海马小胶质细胞活性的显著增加,并将IDO和BDNF和5-HT的表达恢复到正常水平。这些结果表明:AKK可能是通过维持肠道屏障功能的健康,减少外周和中枢炎症,并调控抑郁相关基因的正常表达和5-HT的恢复来改善mALPS模型鼠抑郁样行为。
图3|AKK对mALPS模型鼠的治疗效果
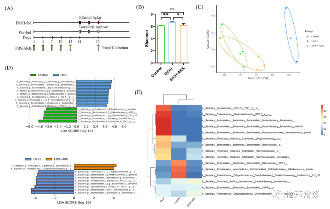
Shannon指数评估的α-多样性显示:EtOH组的菌群多样性显著改变,而AKK将其逆转到与对照组一致的水平。此外,基于主坐标分析(PCoA)的β-多样性分析显示,EtOH组与对照组之间的菌群结构存在显著差异,而EtOH+AKK组(EtOH-AKK)的群落结构与对照组相似。此外,酒精给药显著降低了乳酸菌、动物双歧杆菌、Desulfovibrio_C21_c20等的相对丰度,并增加了拟杆菌、副拟杆菌等的丰度,而AKK预处理使部分菌种接近正常水平。这些数据表明,AKK可能通过调整肠道微生物群稳态来改善与酒精相关的抑郁样行为。
图4|肠道菌群分析结果
总的来说,本文首-次开发了一种动物模型(mALPS)来研究急性酒精相关性抑郁症。并利用该模型证明了急性酒精摄入破坏了小鼠肠道微生物稳态,增加了肠道通透性,导致LPS迁移到血液中,触发血清和海马严重炎症,诱导抑郁相关基因的异常表达,并降低5-HT水平。而添加AKK菌群可以有效改善上述症状,缓解饮酒导致的小鼠的抑郁行为,这暗示了补充AKK益生菌对治疗酒精性抑郁症的治疗前景。
图5| AKK改善mALPS小鼠的抑郁行为的示意图
关注微信